当前位置: 首页 > 阳光组工 > 公示公告
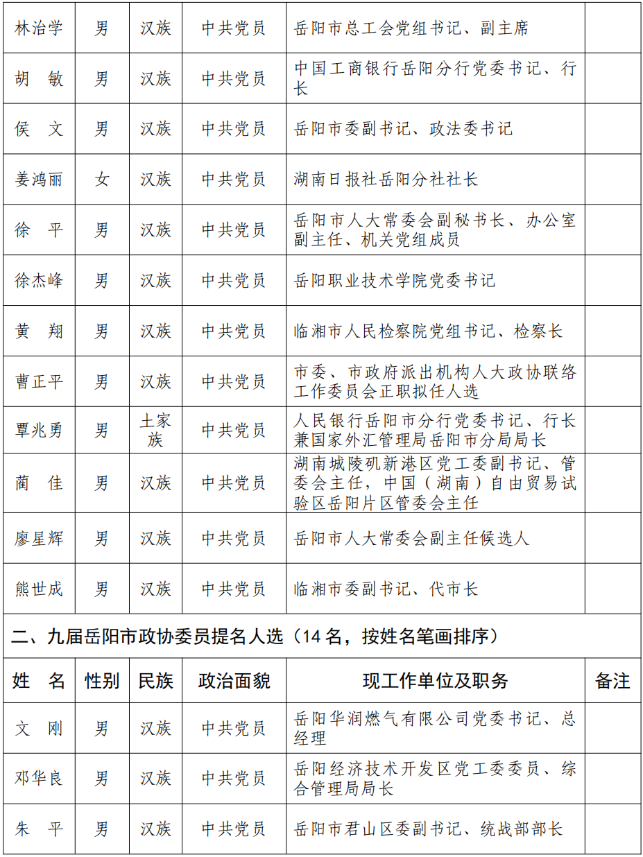
岳阳市九届人大代表、九届岳阳市政协委员提名人选(补选)公示公告
来源:岳阳红星网    发布时间:2025年12月10日   【字体: 】   点击数:

  为切实把好市人大代表、市政协委员提名人选的政治关、廉洁关、形象关、身份关,现将岳阳市九届人大代表、九届岳阳市政协委员有关提名人选(补选)进行公示,如有异议,请于公示期内向岳阳市委组织部反映。





  受理举报时间:2025年12月11日至12月17日

  受理举报单位:岳阳市委组织部信访举报科

  专用举报电话:0730-12380


中共岳阳市委组织部

2025年12月10日  

 
 
打印本页 纠错 关闭窗口